五上青岛六三制数学【期末试卷(6)】_练习题|试卷|知识点|复习提纲
练习题|试卷|知识点|复习提纲_一二三四五六七八九年级学习资料下载
  • 小升初
    • 语文复习
    • 数学复习
    • 英语复习
    • 简历模版
    • 真题试卷
    • 综合资料
  • 中考
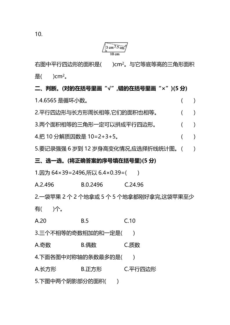
    • 中考真题
  • 高考
    • 高考真题
    • 生物
  • 幼小衔接
    • 幼小避坑
    • 拼音
    • 古诗
    • 控笔
    • 数学专项
    • 英语专项
    • 语文专项
    • 综合资料
  • 一年级
    • 一年级上
    • 一年级下
  • 二年级
    • 二年级上
    • 二年级下
  • 三年级
    • 三年级上
    • 三年级下
  • 四年级
    • 四年级上
    • 四年级下
  • 五年级
    • 五年级上
    • 五年级下
  • 六年级
    • 六年级上
    • 六年级下
  • 七年级
    • 七年级上
    • 七年级下
  • 八年级
    • 八年级上
    • 八年级下
  • 九年级
    • 九年级上
    • 九年级下
开通会员
自用会员
自用会员
自用会员开通自用会员
  • 永久免费下载全部资源
开通自用会员
副业代理
副业代理
副业代理开通副业代理
  • 永久免费下载全部资源
  • 可推广商品、会员,佣金50%
开通副业代理
  • 登录
  • 注册
  • 小升初
    • 语文复习
    • 数学复习
    • 英语复习
    • 简历模版
    • 真题试卷
    • 综合资料
  • 中考
    • 中考真题
  • 高考
    • 高考真题
    • 生物
  • 幼小衔接
    • 幼小避坑
    • 拼音
    • 古诗
    • 控笔
    • 数学专项
    • 英语专项
    • 语文专项
    • 综合资料
  • 一年级
    • 一年级上
    • 一年级下
  • 二年级
    • 二年级上
    • 二年级下
  • 三年级
    • 三年级上
    • 三年级下
  • 四年级
    • 四年级上
    • 四年级下
  • 五年级
    • 五年级上
    • 五年级下
  • 六年级
    • 六年级上
    • 六年级下
  • 七年级
    • 七年级上
    • 七年级下
  • 八年级
    • 八年级上
    • 八年级下
  • 九年级
    • 九年级上
    • 九年级下
开通会员 尊享会员权益
登录
注册
找回密码
  • 首页
  • 五年级
  • 五年级上
  • 数学
  • 正文

五上青岛六三制数学【期末试卷(6)】

langhun的头像_练习题|试卷|知识点|复习提纲
langhun等级-LV1_练习题|试卷|知识点|复习提纲
2025-07-04更新
关注私信
2230
五上青岛六三制数学【期末试卷(6)】_练习题|试卷|知识点|复习提纲
五上青岛六三制数学【期末试卷(6)】
此内容为付费资源,请付费后查看
20积分
自用会员免费副业代理免费
登录购买
大小710.86 KB
页数8
类型pdf
付费资源

——预览已结束,还剩6页未读——
开通会员后可免费下载高清完整文档

THE END
数学
喜欢就支持一下吧
点赞0 分享
QQ空间微博QQ好友海报分享复制链接
收藏

上一篇

五上青岛六三制数学【期末试卷(5)】

下一篇

五上青岛六三制数学【期末试卷(7)】
相关推荐
    五年级数学上册最新人教版版五年级年级数学上册全套试卷附完整答案(人教版)_练习题|试卷|知识点|复习提纲

    五年级数学上册最新人教版版五年级年级数学上册全套试卷附完整答案(人教版)

    2025-01-01
    20积分212
    五上苏教版数学【期末大冲刺-全能金卷】_练习题|试卷|知识点|复习提纲

    五上苏教版数学【期末大冲刺-全能金卷】

    2025-06-11
    20积分140
    2023-2024学年广东深圳南山区五年级上册数学期末试卷及答案北师大版(Word版)_练习题|试卷|知识点|复习提纲

    2023-2024学年广东深圳南山区五年级上册数学期末试卷及答案北师大版(Word版)

    2025-01-01
    20积分397
    五(上)西师版数学五单元课时.5_练习题|试卷|知识点|复习提纲

    五(上)西师版数学五单元课时.5

    2025-06-12
    20积分522
    五上沪教版数学【第五单元几何小实践(单元测试)-常考易错题】_练习题|试卷|知识点|复习提纲

    五上沪教版数学【第五单元几何小实践(单元测试)-常考易错题】

    2025-06-10
    20积分565
    五上数学【简易方程易错题(空白)】_练习题|试卷|知识点|复习提纲

    五上数学【简易方程易错题(空白)】

    2025-06-11
    20积分543
    五年级数学上册期中考试试卷2西师大版(有答案)_练习题|试卷|知识点|复习提纲

    五年级数学上册期中考试试卷2西师大版(有答案)

    2025-06-12
    20积分305
    【单元AB卷】五年级上册数学分层训练B卷-第二单元多边形的面积(单元测试)(苏教版,含答案)_练习题|试卷|知识点|复习提纲

    【单元AB卷】五年级上册数学分层训练B卷-第二单元多边形的面积(单元测试)(苏教版,含答案)

    2025-06-11
    20积分277
    五上数学【高频易错判断题精选30道试题(考查1-4单元)】_练习题|试卷|知识点|复习提纲

    五上数学【高频易错判断题精选30道试题(考查1-4单元)】

    2025-06-11
    20积分459
  • 练习题|试卷|知识点|复习提纲_一二三四五六七八九年级学习资料下载

    幼小初高全年级练习题|试卷|知识点|复习提纲下载,同步课程更新。

  • Copyright © 2025 · 伴学社 ·
    扫一扫加微信_练习题|试卷|知识点|复习提纲
  • 扫码加QQ_练习题|试卷|知识点|复习提纲

    扫码加QQ

    扫码加微信_练习题|试卷|知识点|复习提纲

    扫码加微信
zibll子比主题
本站同款主题模板
zibll子比主题是一款漂亮优雅的网站主题模板,功能强大,配置简单。
查看详情
创建话题创建版块发布帖子
扫码添加微信_练习题|试卷|知识点|复习提纲
在手机上浏览此页面

登录
没有账号?立即注册
用户名或邮箱
登录密码
找回密码
注册
已有账号,立即登录
设置用户名
设置密码
重复密码