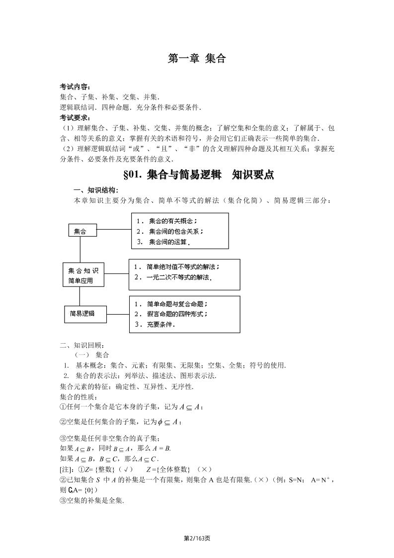
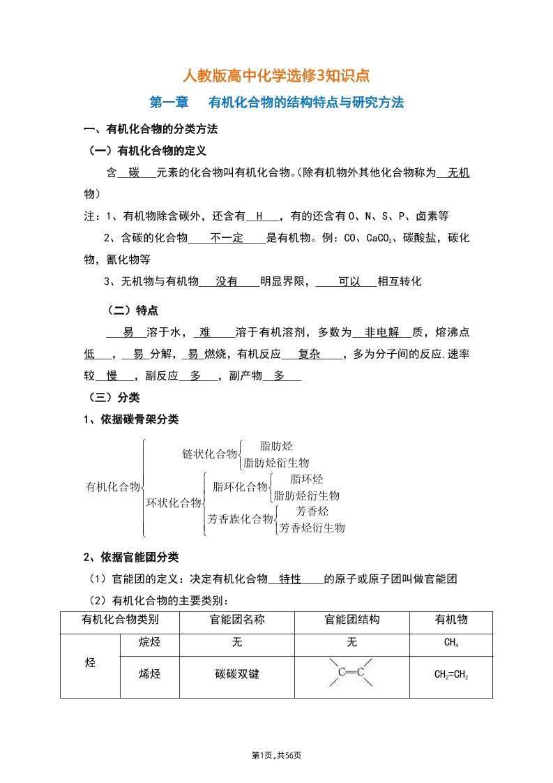
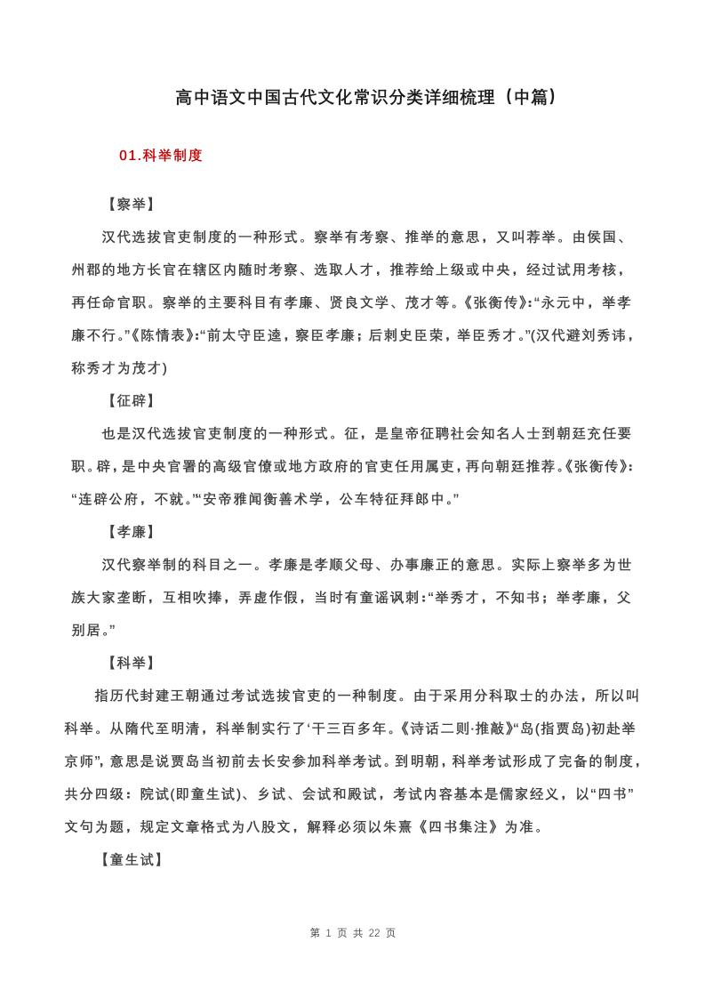
187-2025年高考数学知识点汇编+高中数学解题基本方法langhun2025-07-04更新关注私信5090187-2025年高考数学知识点汇编+高中数学解题基本方法此内容为付费资源,请付费后查看20积分自用会员免费副业代理免费登录购买大小6.94 MB页数163类型pdf付费资源 ——预览已结束,还剩161页未读——开通会员后可免费下载高清完整文档 THE END综合资料 喜欢就支持一下吧点赞0 分享QQ空间微博QQ好友海报分享复制链接收藏