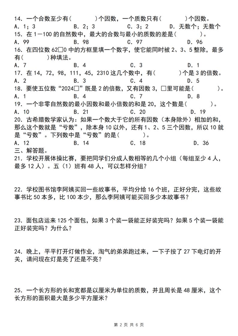
【人教版】五年级下册数学典型例题与相关拓展(2-5因数与倍数综合应用二)langhun2025-07-04更新关注私信1520【人教版】五年级下册数学典型例题与相关拓展(2-5因数与倍数综合应用二)此内容为付费资源,请付费后查看20积分自用会员免费副业代理免费登录购买大小2.14 MB页数6类型pdf付费资源 ——预览已结束,还剩4页未读——开通会员后可免费下载高清完整文档 THE END数学 喜欢就支持一下吧点赞0 分享QQ空间微博QQ好友海报分享复制链接收藏